未来索引
开启左侧

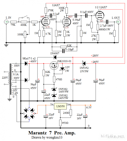
M7 胆机制作(经典前级)

[复制链接]
melion 发表于 2013-8-16 10:10:41 | 显示全部楼层 |阅读模式 打印 上一主题 下一主题
来源: hifidiy论坛  
lirongxiang

本帖最后由 lirongxiang 于 2013-8-7 16:08 编辑


首先感谢猫版!他的“M7 胆机制作的进一步, 分级接地法 ”帖子中毫无保留分享了他的经验,是我一辈子受益的,
前级完成试听“特别是加上重心平均三点脚钉后,系我焊机DIY以来做得最好声的前级”,噪声只听到电子管的底噪。再次感谢猫版的分级接地分享!
2.jpg (78.09 KB, 下载次数: 2)

142632yeawk77e0xee5ew9.jpg
1.jpg (83.16 KB, 下载次数: 1)

退耦电容接在每一级的落地点,另一端接到屏阻上.
142645fz91lm30sm1ldle3.jpg
3.jpg (87.73 KB, 下载次数: 1)

142659pyzommh4oqomzo7o.jpg
4.jpg (73.83 KB, 下载次数: 1)

142706x9bn6wv1zhvnudyn.jpg
6.jpg (43.87 KB, 下载次数: 1)

142716al2o22djxwemmzcj.jpg
5.jpg (48.5 KB, 下载次数: 0)

142725qo85jpmeijgp4j4t.jpg
7.jpg (81.16 KB, 下载次数: 0)

用了双向可控硅做开关,猫版的办法。
143108v7iriqvnnhfn727i.jpg
9.jpg (84.14 KB, 下载次数: 1)

143242z55ptc5k2c2fv26f.jpg
1106012108079eb8193419aec6.png (197.52 KB, 下载次数: 9)

160803evt6n2q7txnt6nr7.jpg


数字调光美莱恩,智能照明很省心!

精彩评论1

自在的羔羊 发表于 2013-9-23 10:49:40 | 显示全部楼层
我不是在灌水,只是想看的帖子,要权限啊
智能技术共享平台 - 未来论 http://www.mywll.com/
回复

使用道具 举报

高级模式
您需要登录后才可以回帖 登录 | 立即注册

本版积分规则

发布主题
阅读排行 更多
广告位
!jz_fbzt! !jz_sgzt! !jz_xgzt! 快速回复 !jz_sctz! !jz_fhlb! 搜索

智能技术共享平台 - 未来论

关注服务号

进入小程序

全国服务中心:

运维中心:天津

未来之家:天津 青岛 济南 郑州 石家庄

                商务邮箱:xy@mywll.com

Copyright © 2012-2021 未来派 未来论 (津ICP备16000236号-5)